Polaris — three-node mesh communication system product preview

Polaris

A three-node mesh communication system for search & rescue.

Node 1
Base Beacon
Node 2
Rescue Radar
Node 3
Survivor Handheld
Hardware Design Embedded Systems Physical Product UX / UI Ronish Sharma & Tsunemasa Fujiwara
Why this problem matters
Tsune's Grandma, Mrs. Fujiwara
Real User — Disaster Survivor
"When the disaster hit, we had no way to tell anyone where we were. We could only wait and hope someone would find us."
Mrs. Fujiwara — Tsune's Grandmother
This interview anchored the project. Not a proxy persona — a real survivor who waited days without being able to signal her location. The design question became concrete: how do you give someone in that situation a way to be found?
Problem Context
When infrastructure fails, people disappear.
After the 2021 Haiti earthquake, 329 people remained missing for over four days — not because rescuers weren't searching, but because survivors had no way to signal their location once cellular towers went down. This is a systemic failure, not a resource one.
Floods
Floods
Earthquakes
Earthquakes
Wildfires
Wildfires
Hurricanes
Hurricanes
Search and rescue
Search & Rescue
The Pacific Ring of Fire

75% of the world's volcanoes and 90% of all earthquakes occur along the Ring of Fire — a zone where dense urban coastlines sit directly on fault lines. When those rupture, conventional infrastructure fails first and fastest.

Japan, New Zealand, the Pacific Coast of the Americas — all densely populated, all critically dependent on infrastructure that can collapse within seconds of a major seismic event. This is the primary zone Polaris is designed for.

Scale
75% of global volcanoes · 90% of all earthquakes · 40,000 km arc
Pacific Ring of Fire — seismic and volcanic activity zones
The scale of the problem
Research statistics overview
329
Missing persons after the 2021 Haiti earthquake, unreachable for over 4 days
Haiti 2021 · UNOCHA
4 days
Average survivor recovery time in collapsed infrastructure zones
IFRC Disaster Data 2023
7.7M
People displaced annually in regions with high cellular dependency
IDMC Global Report 2023
Three goals that shaped the system
Goal 01
Enable reliable off-grid communication
Survivors and rescue workers must be able to communicate location and status with zero dependency on cellular, Wi-Fi, or satellite infrastructure — relying purely on LoRa mesh radio.
Goal 02
Build from accessible, open-source components
Every module must be commodity hardware — sourceable, repairable, and replaceable by any team globally. No proprietary lock-in, no subscription service.
Goal 03
Design for the conditions of a disaster
Rain-resistance, one-button activation, and structural durability are non-negotiable. A survivor under stress must be able to activate the system without reading a manual.
How might we…
HMW 01
How might we allow survivors to send an SOS signal with no cellular or internet infrastructure available?
HMW 02
How might we let rescue workers track multiple survivor positions simultaneously from a single device?
HMW 03
How might we design hardware durable enough to survive the conditions that triggered the disaster?
HMW 04
How might we build a system that any relief organisation can deploy, repair, and afford without a subscription?
Market gaps & opportunities

The SAR communication market is split between enterprise devices with subscription barriers and consumer GPS tools built for convenience, not disasters. Neither solves the core problem.

Garmin Case Study 1
Saved by Garmin — case study 1
Garmin Case Study 2
Saved by Garmin — case study 2
Garmin inReach · Apple Watch Ultra · PLB Beacons
Subscription-gated or ecosystem-locked
Every leading SAR communication device either demands a monthly satellite subscription ($14.95–$64.95/mo for Garmin) or ties emergency functionality to a paired smartphone and account. In the field, both models fail the moment infrastructure collapses.
→ Polaris operates with zero subscription cost and no phone dependency — hardware only.
RAK10700 · TTGO T-Echo · LoRa Dev Boards
Right technology, no product design
LoRa + GPS modules capable of this exact use case already exist — but they ship as bare PCBs for developers. No enclosure, no UX, no activation logic. The technology works; the gap is turning it into something a survivor under stress can use without reading a manual.
→ Polaris wraps the same open-source stack in a purpose-designed, survivor-ready housing.
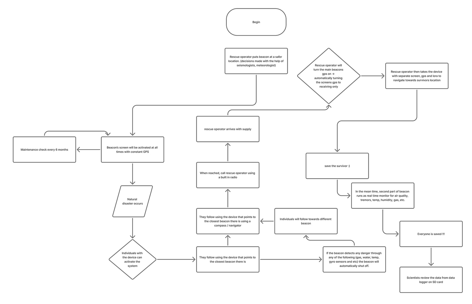
Phase 1–5 SOS activation & recovery

Two roles, one coordinated system. The SOS logic maps precisely across five phases — from the moment disaster strikes to confirmed rescue — for both the survivor activating Node 3 and the rescue operator coordinating on Node 1.

Survivor — Node 3 Activation Flow
Phase 01
Disaster Strikes
Infrastructure collapses. Cell towers down. Survivor is isolated with no way to communicate.
Trigger: Crisis event
Phase 02
SOS Activated
Survivor presses the single button on Node 3. GPS acquires position; LoRa begins broadcasting SOS packet.
Trigger: Button press
Phase 03
Signal Confirmed
OLED screen confirms: signal live, GPS locked. Survivor knows the system is working without any other action required.
Trigger: Screen feedback
Phase 04
Mesh Relay
SOS packet hops through any Node 2 units in range, extending reach across the search zone to Node 1 at base.
Trigger: Node 2 in range
Phase 05
Rescue Contact
Rescue team arrives at GPS coordinates. Survivor is found. Operator marks position resolved on Node 1.
Trigger: Physical contact
Rescue Operator — Node 1 & 2 Recovery Flow
Phase 01
Alert Received
Emergency management receives disaster notification. SAR team assembled and Polaris system prepared for deployment.
Trigger: Disaster notification
Phase 02
System Deployed
Node 1 tripod erected at base camp. Node 2 relay units distributed at intervals across the search zone. Mesh goes live.
Trigger: Node 1 powered on
Phase 03
SOS Received
Node 1 radar display populates with incoming survivor coordinates. Multiple SOS signals tracked simultaneously as distinct markers.
Trigger: Node 3 in mesh range
Phase 04
Search & Navigate
Field teams use Node 2 handheld radar to navigate directly to each survivor GPS coordinate. SD card logs all position data.
Trigger: Coordinate assigned
Phase 05
Extraction
Survivor located and extracted. Operator marks node as resolved. Node 1 updates the live map. SD log archived for debrief.
Trigger: Survivor confirmed safe
System user flow diagram
Moodboards
Beacon — Node 1
Beacon moodboard

The beacon needed to communicate permanence and authority — something you trust to run unattended at base camp for hours. We pulled from military field equipment, tripod-mounted hardware, and emergency broadcast devices. Matte surfaces, structural forms, purposeful weight.

Visual Direction
Military field gear · Tripod-mounted hardware · Emergency broadcast
Key Qualities
Stationary, authoritative, weatherproof, recognisable from a distance

Node 3 needed to feel like something a survivor would carry — light, wearable, tactile under stress. Consumer-adjacent but hardened. We pulled from climbing gear, trail watches, and personal emergency kit where trust comes from feeling the quality in your hand.

Visual Direction
Outdoor wearables · Trail tech · Personal emergency equipment
Key Qualities
Wearable, tactile, single-button SOS, worn without thinking
Handheld — Node 3
Handheld moodboard
Mesh coverage & connectivity

Each node doubles as a relay — every device deployed extends the network's reach. A single Node 1 at base plus two Node 2 relays covers several square kilometres with no single point of failure.

Overlapping mesh coverage diagram
First ideas on paper

Early sketching explored the three nodes independently — how each needed to be held, worn, or mounted. Form followed function: we had to understand the use context before thinking about aesthetics.

Initial sketches sheet 1 Initial sketches sheet 2 Initial sketches sheet 3 Initial sketches sheet 4
Exploring form

We explored wrist-mounted, leg-mounted, and clip-on form factors before settling on the compact handheld with belt clip for Node 3. In a disaster scenario, zero cognitive load to activate is the constraint that eliminated everything else.

Initial Form
Initial form exploration
Color Testing
Color testing — SAR orange selection
Leg-Worn Form
Leg form exploration
Foot-Mounted Form
Feet form exploration
The full bill of materials

Polaris is built entirely from off-the-shelf hardware. No custom silicon, no proprietary modules. Every component is sourceable for under $5, and every node is field-repairable with a soldering iron.

Primary Components
Primary component overview
Beacon Components
Beacon component layout
Every module, identified

The RYLR998 LoRa transceiver and ATGM336H GPS module form the communication core of every node. The remaining sensors provide environmental situational awareness — critical for rescue operators assessing ground conditions remotely.

RYLR998 LoRa module
RYLR998
LoRa Transceiver
915 MHz · 2–15 km range · mesh relay
ATGM336H GPS module
ATGM336H
GPS Module
Multi-constellation · cold start <35s · satellite-direct
Battery pack
3.7V LiPo
Battery Pack
8–12h continuous · crank-chargeable on Node 1
OLED display
0.96" OLED
Display Screen
Signal status · GPS lock indicator · radar UI
Gas sensors
MQ-Series
Gas Sensors
CO, LPG, smoke detection for Node 1 environmental monitoring
Water sensors
Resistive
Water Sensors
Flood level detection for rescue zone assessment
Temp/humidity sensor
DHT22
Temp & Humidity
Environmental conditions broadcast to Node 1 command display
SD card reader
SPI Interface
SD Card Reader
Logs all GPS coordinates and timestamps for post-mission debrief
Circuit diagrams & firmware

The Fritz diagram maps every connection across all three nodes — power rails, I²C buses, SPI lines, UART connections, and the LoRa antenna headers. Building this before touching hardware identified every pin conflict before it became a burnt component.

Circuit Fritz diagrams — full system wiring
Communication Protocols
I²C (sensors) · SPI (SD card, display) · UART (GPS, LoRa) · LoRa 915 MHz mesh
Microcontroller
Arduino-compatible AVR with LoRa radio breakout — open-source, widely available
Power Architecture
3.7V LiPo primary · crank-charged backup (Node 1) · solar-ready header (Node 1)
Code block 1 Code block 2
Emergency power generation

In a prolonged disaster, batteries die. The crank mechanism gives Node 1 an indefinite power source — no grid required. 60 seconds of hand-cranking generates enough charge to broadcast for 10 minutes across the mesh.

Closed
Crank radio closed
Open
Crank radio open
In Use
Crank in use
Close Up
Crank close up
Line Sketch
Crank line sketch
Sensor housing & open circuit

The beacon's environmental sensors sit in a vented housing — airflow without water ingress. The open-circuit view shows how tightly every module is packed; every millimetre of internal volume is accounted for.

Sensor Focus
Beacon sensor focus
Open Circuit
Beacon open circuit
What happens when things go wrong

We mapped every failure mode — water ingress, signal loss, power failure, sensor malfunction — and built fallback behaviours for each. The system degrades gracefully; no single failure goes dark without warning.

Fail safe situations diagram
Palette and proportions

SAR orange was confirmed across colour testing — high-visibility in most natural environments while maintaining visual cohesion between all three nodes. Scale modelling validated ergonomics before any final prototyping began.

Colour Testing
Color testing
Large Scale Mockup
Large scale mockup
Process & fail documentation

Every failure is recorded — not to showcase mistakes, but to prove iteration. Physical electronics development is a process of informed failure; each burnt component, short circuit, and misread datasheet sharpened the final design.

Process and fail photos
Working on the circuits

Hands-on soldering, testing, and debugging — building physical prototypes surfaced problems that no diagram could predict.

Soldering & Assembly
Working on circuit 1
Testing & Debug
Working on circuit 2
Node 3 — Survivor Handheld
The wearable SOS device

One button. GPS locked. Broadcasting.

Node 3 is what survivors carry. The wearable clip attaches to a belt, bag strap, or keychain — always accessible, never in the way. A single button press activates the SOS: GPS acquires position and the RYLR998 begins broadcasting continuously over the LoRa mesh. The OLED screen confirms signal status so survivors know help is coming.

Form
Compact handheld with wearable belt clip
SOS Activation
Single button — no setup, no pairing, no menu
Positioning
ATGM336H GPS · satellite-direct · <35s cold start
Transmission
RYLR998 LoRa 915 MHz · mesh broadcast every 5s
Feedback
OLED screen confirms GPS lock + signal live
Battery
3.7V LiPo · 8–12h continuous SOS broadcast
Node 3 image 1
Node 3 image 2
Node 3 image 3
Node 2 — Rescue Radar
The field radar unit

Deploy. Read the radar. Navigate.

Node 2 is the field worker's tool. The radar UI displays all incoming survivor coordinates as live markers — updated every 5 seconds via the LoRa mesh. Field teams navigate directly to each position. Every coordinate and timestamp is written to the SD card automatically, building a complete mission log for debrief and accountability.

Radar UI
Real-time multi-survivor position display, 5s refresh
Mesh Role
Active relay — extends network range by 2–8 km per unit
SD Logging
All coordinates + timestamps auto-logged to SD card
Form
Handheld — one-hand operable in field gear
Node 2 image 1
Node 2 image 2
Node 2 image 3
Node 1 — Base Beacon
The command base station

Set it up. Leave it running. Command from it.

Node 1 is the persistent command centre. Tripod-mounted at base camp, it aggregates the entire mesh — displaying all survivor and team positions on its radar screen. The integrated crank mechanism means it runs indefinitely without mains power. Environmental sensors (gas, water, temp/humidity) feed situational awareness data back to operators so they know what rescue teams are walking into.

Crank Mechanism
60s cranking = 10min broadcast · indefinite runtime
Environmental
Gas (MQ-series) · water level · DHT22 temp/humidity
Form
Tripod-mounted · open/close housing · deployable in <2 min
Power
LiPo primary · crank backup · solar header for extended ops
Disassembly
Tool-free access to all internals in under 2 minutes
Open — Internal Access
Node 1 open
Closed
Node 1 closed
Deployed on Tripod
Node 1 on tripod
Wide View — Field Deployment
Node 1 tripod wide view
Node 2 & 3 — side by side

Node 2 and Node 3 share the same visual language — SAR orange, matte housing, single-point activation. A survivor's device and a rescuer's device are immediately recognisable as part of the same system.

Node 2 and Node 3 group photo
Up close — Node 1 housing details

The rain shield, vented housing, and sensor access points are all functional design decisions — balancing weatherproofing with the airflow required for accurate environmental sensing.

Sticker Detail
Sticker close up
Rain Shield
Rain shield close up
Vent
Vent close up
Front with Screen
Beacon front with screen
Side with Screen
Beacon side with screen
Side Angle
Beacon side angle
Full Front
Beacon full front
Full Back
Beacon full back
Sample exploded view — internal assembly for Node 3

The exploded view reveals every layer of the Node 3 handheld housing — outer shell, PCB tray, battery bay, and the single-button SOS interface. Each layer is designed to be accessed tool-free, making field repair and battery replacement genuinely possible in a disaster scenario.

Node 3 exploded view — internal assembly render